湖南单招2026年必看! 各院校基础报考数据专业信息一览图
11/13
2026年湖南单招大战已进入倒计时!正在纠结选哪所院校、担心录取难度、不清楚专业招生计划的同学,这篇推文请直接收藏转发!
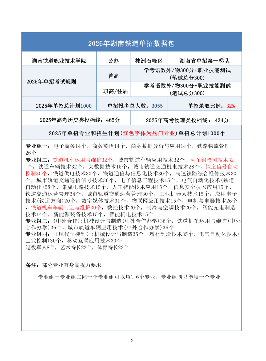
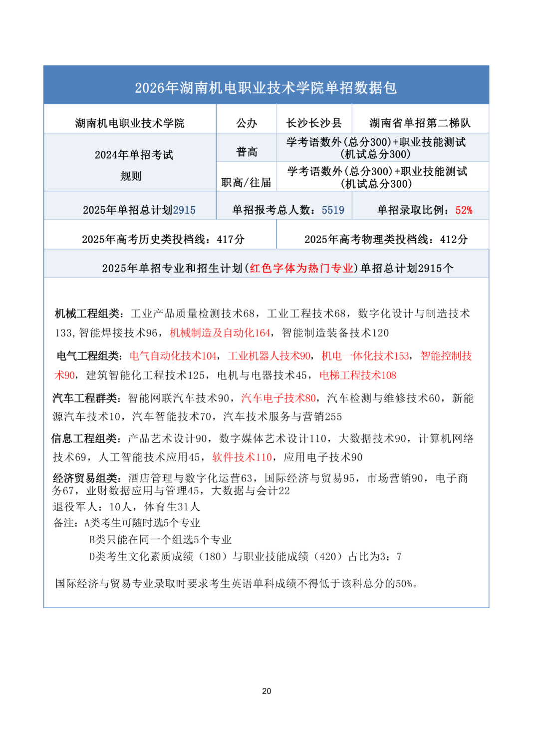
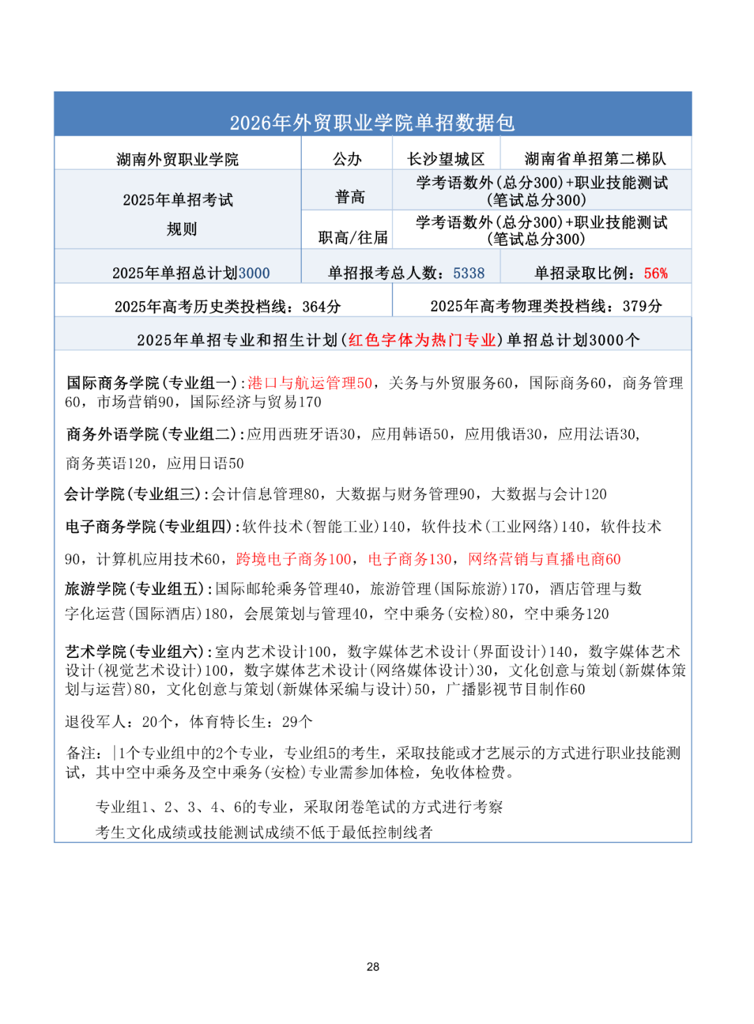
我们整理了湖南省71所公办单招院校的核心数据,从第*梯队的长沙民政、湖南铁道,到第五梯队的各类特色院校,覆盖所有公办招生单位。每所学校的办学性质、所在区域、单招总计划、报考人数、录取比例、高考投档线、热门专业清单、考试规则(普高/职高差异)、志愿填报要求等关键信息,全部汇总到位,帮你省去逐校查官网的繁琐步骤。
无论你是想冲击头部院校,还是稳妥选择适配自身分数的学校,这份干货满满的择校指南都能给你精准参考。话不多说,跟着这份清单,一起锁定你的目标院校!
2026年湖南单招大战已进入倒计时!正在纠结选哪所院校、担心录取难度、不清楚专业招生计划的同学,这篇推文请直接收藏转发!
我们整理了湖南省71所公办单招院校的核心数据,从第*梯队的长沙民政、湖南铁道,到第五梯队的各类特色院校,覆盖所有公办招生单位。每所学校的办学性质、所在区域、单招总计划、报考人数、录取比例、高考投档线、热门专业清单、考试规则(普高/职高差异)、志愿填报要求等关键信息,全部汇总到位,帮你省去逐校查官网的繁琐步骤。
无论你是想冲击头部院校,还是稳妥选择适配自身分数的学校,这份干货满满的择校指南都能给你精准参考。话不多说,跟着这份清单,一起锁定你的目标院校!









































































